今天让我们先用简易的思维导图给自己一个清晰的概念:

开一家店铺的成本
不同城市费用略有差异,以深圳为例
1. 注册公司(领取执照)
这里基本就是刻章和开户费用(根据自身情况前期也可不开户)。
刻章约600-800,不同银行开户收费不同约1K左右。
可选择自己注册也可选择中介公司,费用差不多。
少数选择注册国外公司的,费用根据实际情况计算
2. 代理记账
大部分初创公司不设会计,自己跑这些手续又太浪费精力,一般选择和第三方服务机构合作,每月报税。小规模公司注册公司加做账的费用基本在每年2K左右。如果需要开增值税发票的需要6-7k
新手注意:与第三方注册公司合作时,问清楚是否含有公司章和银行开户费用,是否可以将做好的账目给你看。尽量选择正规公司,否则如果账目没做好可能被纳入经营异常,跑工商和税务解除异常十分麻烦。
3.场地
各地政策不同,过去深圳可以花钱挂靠地址,但今年开始查的较严。如果必须租办公场地,1-2人可以选择联合办公的工位,根据地点和设施不同,每个工位价格在每月800-1500左右。
4. 电脑及网络
再次认真强调,需要使用没有注册过亚马逊卖家账号的电脑及IP。
如果不想单扯网线,前期也可以使用无线网卡(华为的就可以)登陆后台。
电脑费用:0(旧的)-4K(小米等)-1W以上(苹果等)
网卡费用:以米粉卡为例,每年420元(流量每天800M)-1140元(流量不限)
5. 收款工具(用于亚马逊的回款)
目前亚马逊主流收款工具是以下3种,最常见的是第3种:
(1)美国银行账户
适合已注册美国公司的,费用比较高;
(2)香港银行账户
目前个人开户比较困难,由于大量个人账户用于接收境外的商业款项,导致香港各银行严控严查内地个人开户。公司开户需先注册香港公司,费用在几千人民币,周期在一个月以上;
(3)第三方合作商
大陆公司一般选择亚马逊第三方合作商。例如Payoneer,World First卡,Pingpong,连连支付等。申请账号免费,但是收款扣手续费,费率约1%左右。可以从AMZ123网址中了解适合自己的合作商,也可以短平快地直接和相关销售人员沟通。

6. UPC/EAN码(用于上传产品)
可以通过以下官方网站获取相关信息和购买:http://www.barcodestalk.com
如果想通过淘宝购买需要注意甄别,别买太便宜的,有可能是生成器生成的,到时候产品传不上去,毕竟一个UPC也就1元左右。
7. 平台月租
不同国家站点的月租略有不同:
美国:月租39.99刀/月;
欧洲:月租25 英镑/月;
日本:月租4900日元/月;
注:如果你有渠道获取靠谱的营业执照(未注册过亚马逊),则可省去本节里注册公司及场地方面的大额成本。但需要时刻关注公司是否在正常运营状态。
运营产品的成本(浮动成本)
1. 样品采购
一般选定一个产品前,会选择3家以上的供应商发送样品,根据你的选品情况来计算样品采购成本;
2. 产品采购
根据运营计划分阶段确定产品采购数量(选定的厂家可以免样品费),来计算产品采购成本。
例如:选择一款采购价至少20元人民币的产品,样品选择5家工厂,确定一家工厂首批进货数量200个:
产品成本=20*5+20*200=4100元
3. 物流
目前FBA配送方式基本是亚马逊标配,既是主流又相对自发货复杂。所以物流方面只将FBA拓展来讲。
物流总的来说包含两段:一段是国内寄出的头程运输,即从工厂寄到亚马逊仓库;另一段是FBA配送,即从亚马逊仓库配送到消费者手中
国内寄出的部分根据不同物流公司按重量或体积计算,FBA部分参考以下:
FBA配送费用包含订单处理费、取件及包装费、首重和续重费,按件收取。下面链接为亚马逊官方网址的2019年最新收费明细,里面包含了所有产品的尺寸物流配送收费明细,自己根据所选产品进行查询:https://amzn.to/2WHwnWn(有买家账号的同学可以登陆链接查看,暂时没注册的可以看下方截图)







4. 销售佣金
佣金根据产品品类不同收取不同比例的金额,一般为 8%-15%。政策经常会有调整,大家可以通过最新的收费标准进行计算。2019年最新销售佣金收取标准:https://amzn.to/2HiEtzE (有买家账号的同学可以登陆链接查看,暂时没注册的可以看下方截图)



5. 仓储
仓储费包括月度仓储费和长期仓储费。
月度仓储费在每月7日到15日之间收取,会根据商品尺寸分段和月份而变化;长期库存仓储费为月度仓储费之外的收费项目,会在产品长期滞留亚马逊仓库,达到一定天数后收取。自 2019 年 2 月 15 日起,在亚马逊仓库存放了 181 至 365 天的商品将不再需要支付长期仓储费。在仓库存放超过 365 天的商品仍须支付长期仓储费。
以下为最新的仓储费计算链接:https://amzn.to/2WHwnWn (有买家账号的同学可以登陆链接查看,暂时没注册的可以看下方截图)


6. 退货处理
当客户发起退货时产生的费用,基本包括你的产品成本,FBA配送费,还有头程运输费,具体需要根据销售的品类进行核算。一般我们在选品时会将质量作为硬指标,所以这部分费用可做到心中有数,暂且不计算在内。
7. 移除订单
当需要让亚马逊退还或弃置,储存在亚马逊仓库的呆滞库存时收取的费用,费用包括销毁和移除。
销毁费用:标准尺寸0.15刀/个 大尺寸0.3刀/个
移除费用:标准尺寸0.5刀/个 大尺寸0.6刀/个
8. 站内推广
站内推广的成本要依托于你的运营计划,用多少项目就花多少钱,如果前期不太懂,就记住至少需要打广告和打折扣,可以先把这部分费用核算进去。
(1)广告
根据自己运营计划开启广告,不同站点不同品类竞争程度不同,费用基本没有固定标准。竞争越激烈的产品,广告费用越高,运营前期比运营后期烧的要猛一些。具体广告打法属于运营中级阶段,后面详细讲解,这里只说成本。以我自己的2款产品给你们参考:一款是15刀左右的低单价产品,另一款是25刀的产品。美国站前期平均每天烧50刀左右,后期订单稳定每天30刀左右。
(2)秒杀
秒杀分为LD,BD,和BOTD
LD:单个产品平时申请150美金一次,旺季申请费用是300-500美金一次。
BD:免费的BD需要通过客户经理申报;如果需要运作,通过服务商申报要收取一定的费用
BOTD:免费,但需要有亚马逊官方或客户经理的邀请
(3)Giveaway
大意就是个抽奖活动,一次抽几个产品,就算几个产品的运营成本。
(4)早期评论人计划
单个产品申请费用是60美金,最多可以获取5个review。
(5)Coupon
Coupon是显示在前台显眼位置的折扣标记,设置需要扣费用。新品在推广期间设置一定的折扣活动很有效。从出来这个功能开始,我的每款产品都会设置。
(6)测评
操作与否,数量多少,根据自己实际情况而定。
9.站外推广
站内玩儿溜了,有了一定利润以后可以着手从站外引流,这里面包括Facebook发帖,博客推广,海外专业论坛发帖等站外推广费用。前期可以忽略不计。
10.商标注册
目前亚马逊并没有强制要求卖家做品牌备案,但亚马逊一直推广的就是品牌卖家,品牌备案对卖家具有保护作用。大家如果经济条件允许,可以在店铺起步时注册商标,完成品牌备案。如果经济情况一般,可以在后期根据运营情况再做考虑。由于商标是地域性保护的,美国商标只在美国受保护,欧盟的商标只在欧盟受到保护,这个可以找代理公司代办。
另外,过去几年深圳的公司和有深圳户口的个人,在注册商标时,美国商标补贴5000元,欧盟商标补贴10000元。最近是否有变化大家有需要可以查询一下。如果养一个品牌不错的商标,后续也可以加价转售。
11.VAT税务
目前只是欧洲站的5国需要VAT税号,前段时间很多卖家的美国站也收到了税务收费问题,但是还没具体落实下来,后续很可能会出新的方案。
VAT注册需要找靠谱的第三方服务机构,大家可以多找几家用心辨别。注册账号费用在4-8K之间。关于VAT其他问题这里不再展开。
人员成本
1. 一人创业
大部分亚马逊人都是从自己或夫妻店开始的,这部分费用可以忽略不计,或换算成如果上班赚工资会有多少的沉没成本。
2.多人合伙
多人合伙一般在运营的中后期。好处是可以均摊风险,缺点是稀释利润。这里只提示一点,合作前期尽量将合作方式,特别是利润分配确认清楚。
3. 雇人运营
雇佣员工基本是在公司有了稳定的盈利模式以后考虑的,运营人员根据能力高低,收入差距也比较大,底薪在5-10K,提成5K-2W。
最后,分享一下亿数通粉丝的案例给大家做参考。
该粉丝是准备工作做了1年的萌新小白,那时都是通过自学,在2017年初才一个人正式开店。靠着3万元起步,运营了一款10美金左右的低价产品。从亏损到回本,再到稳定销量产生少量盈利,用了大概4个月的时间。然后复制模式开发第二款第三款产品。这里面有过直接宣布失败的选品,也有过死掉的产品。更经历过踩到大坑而损失惨重,夜夜难眠。但是选定行业坚持下来非常重要。到目前为止,我每个店铺的产品都不多,从低单价产品到慢慢上升到中高单价产品,一直遵循亚马逊轻店铺重产品的原则。将产品选择好,质量把控好,做精品运营。
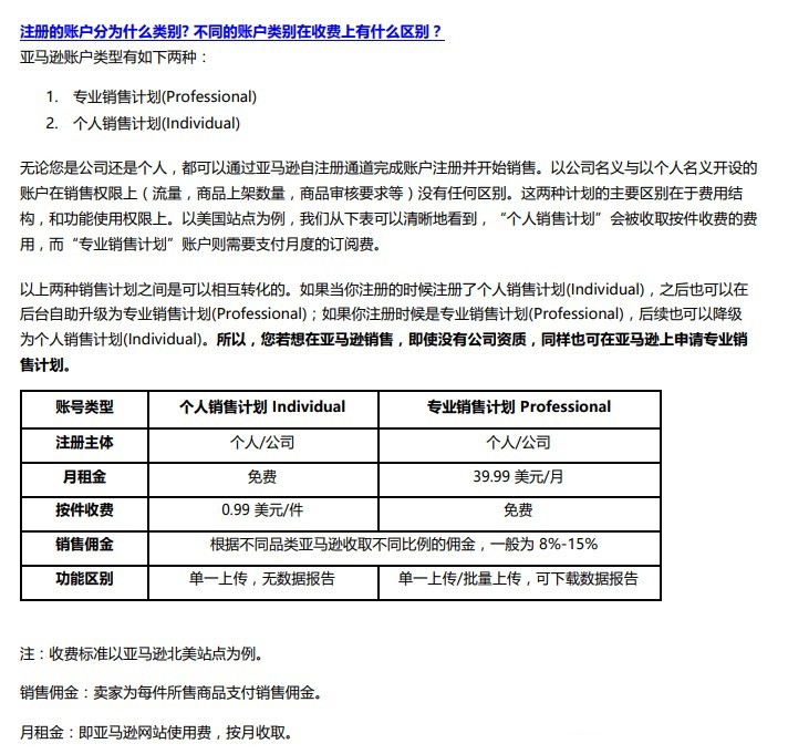
PS:专业销售计划和个人销售计划准备资金不同,下面将二者的分别做一下详细说明:
先上一张亚马逊的官方解释:

除此之外,还有一些其他功能区别:
1.黄金购物车功能:
专业销售计划:可以通过完美的客户指标和具有竞争力的价格来抢获黄金购物车,提高销量
个人销售计划:不具备抢获购物车的功能,不能成为特色卖家
2.亚马逊促销计划和广告功能:
专业销售计划:可以通过创建促销计划和礼品服务,广告来增添销量与店铺流量
个人销售计划:不能创建促销计划等细节服务
3.特色卖家权限不同:
专业销售计划:可以通过好的店铺表现成为亚马逊特色卖家,增加店铺的曝光机会和转化率
个人销售计划:没有争取获得亚马逊特色卖家的权限
4.批量上传功能和后台数据报告功能:
专业销售计划:SKU比较多的时候,可以通过后台批量上传功能来上传产品批量表,可以在后台查看订单数据报告
个人销售计划:有批量上传功能,只能通过单个添加来上传产品,没有订单数据报告
5.可发布产品类目不同:
专业销售计划:可选择产品类目较多
个人销售计划:可发布的产品类目非常有限,相比专业卖家
6. FBA服务不同:
专业销售计划:有资格申请使用FBA服务,使用亚马逊物流时效比较快,流量也是有倾斜的
个人销售计划:订单自发货,时效问题影响转化率
7.运费设置不同:
专业销售计划:可以自己设置自发货运费
个人销售计划:只能用亚马逊的标准运费模版
8.有无亚马逊商城功能:
专业销售计划:提供亚马逊商城NWS服务,可以更好的展现自己的产品和品牌
个人销售计划:暂时没有提供
9. 有无亚马逊销售指导:
专业销售计划:提供亚马逊销售指导服务,有招商经理一年的自然年扶持。
个人销售计划:无法提供
10. 账号安全性不同:
专业销售计划:安全性高,封店率低,有官方培训支持,能参加秒杀,有招商经理提报BD等秒杀活动
个人销售计划:安全性低,封店率>56%(官方数据),无客户经理,无培训和活动支持
以上基本列出了2019年做亚马逊各项所需要的启动资金,希望对各位小伙伴们有帮助。
(来源:亿数通)