轮播广告(Carousel ads)是一种比较特别的facebook广告营销方式,这种广告形式可以让广告主充分利用各种图片或者视频去组合,极大丰富品牌视觉元素,从而推广产品,商品,应用或者服务。
这种广告形式可以在单个广告中,插入图片或视频(或者2者组合),可以添加的图片或视频最大为10,每个图片或视频可以插入对应不同的链接(Landing page URL)。这样一个广告就可以组合好几种不同的产品,极大丰富了消费者的选择。

轮播广告有哪些优势呢?
创建轮播广告,无需创建多条广告,就可以展示多项产品或服务。
与单图片广告相比,轮播广告可以降低成本提高转化。
轮播中的图片或视频可以添加独立的链接,方便用户直接点击到对应的产品
发现比较受欢迎的素材,facebook会自动调整素材的顺序,让更受欢迎的素材展示在前面,你也可以设置固定排序,讲述品牌故事

告诉大家创建轮播广告时一些建议:
素材非常非常重要,最好是非常新颖,能够抓住人眼球的素材
保持素材文案简介,最好不要超过20%的内容
善用广告文案,制定鲜活的标题和说明,引导用户进行下一步动作
添加强有力的号召按钮,每张轮播素材都可以添加单独的号召按钮
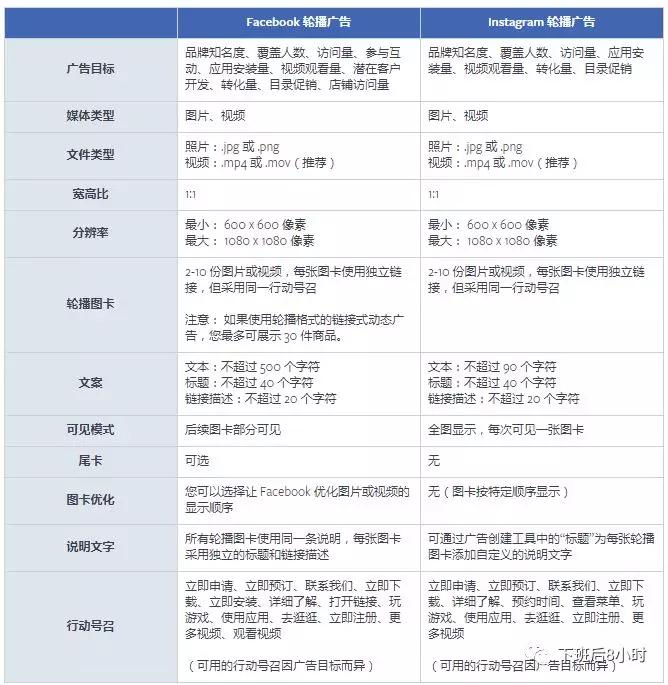
Facebook,Instagram以及audience network都支持轮播广告这种形式, 下表就非常详细说明Facebook跟Instagram轮播支持的广告目标,素材要求,文案等格式要求,建议大家好好收藏下,非常非常详细啦

接下来看看如何在Facebook ads manager设置轮播广告,首先还是要明确广告的营销目标是品牌认识, 购买意图还是销售转化等。

第二,就是设置受众,预算和版位
受众可以是核心受众,自定义以及Lookalike受众,也可以多设置几组TA Group做A/B Testing, 测试下哪组受众广告成效表现最好。
前期还是建议多做广告测试,然后分析每天的TA 受众表现,去分析数据优化广告成效,好的广告投放效果都是慢慢测试出来的。

版位这块可以自动选择,也可以手动选择广告需要展示的位置,在分析数据的时候也可以更细化一些,后台导出数据查看哪个版位的广告成效表现较好,对于广告成效表现较好的在下次的广告投放中,就可以手动选择这样的版块,这对于优化facebook广告,提高成效帮助也是很大的。

预算这块可以根据对应的广告目标设置不同的优化方式,比如我们以访问量作为营销目标,那对应的优化方式则是尽可能reach更多的impression,链接点击量,落地页浏览量以及daily unique reach,可以根据业务需求选择对应的优化方式。
另外出价可以选择一个最高出价,从而更好的控制住成本。预算可以设置为总预算和每日预算,然后设置好投放日期。

第三,就是选择广告格式为轮播
在设置好预算跟使用FB或IG投放的主页之后,就选择轮播(carousel ads)

如上文提到,轮播广告最多只可以选择10张图片或者视频(或者组合),根据我们的素材跟文案需要,选择对应的轮播广告数量,然后插入对应的文案,标题,链接,号召性用语等

这里需要提到的一点就是选择Video或者slideshow(幻灯片)的时候,facebook有个"Use template"的按钮,上面有很多的模板可以供参考,可以选择广告要展示的格式,然后替换上自己的素材生成对应的广告模板,模板提供了很多营销目标的例子,可以很好的参考下创意。

另外还有有个高级选项的按钮,您还可以在这一步设置 Facebook 像素、应用事件 (App Events) 和线下事件 (Offline Events),从而使系统能针对轮播广告实现转化追踪。

设置好以上的信息之后,就可以点击下广告的预览模式,查看下是否有哪些地方需要调整的地方,针对发现问题的地方可以在FB后台及时修改。

关键要点:
轮播广告有助改善广告投放以及降低单词转化费用
轮播广告为客户提供丰富多彩的图片或视频创意组合,更具吸引力
轮播广告可以为每张轮播图片或视频添加不同的文案,号召性用语,链接等
如果之前没有使用过轮播这种广告形式,可以先安排小范围预算尝试下,轮播拍广告其实对素材的要求很高,我们要想法设法做出更能引起互动,更能吸引用户点击。
对于素材这块,投放之前可以参考下竞品的传播视觉通过一些第三方监测平台,比如Ads Spy, Facebook ads library等,可以参考下如何监测竞品素材的文章如何监测竞争对手的facebok广告素材