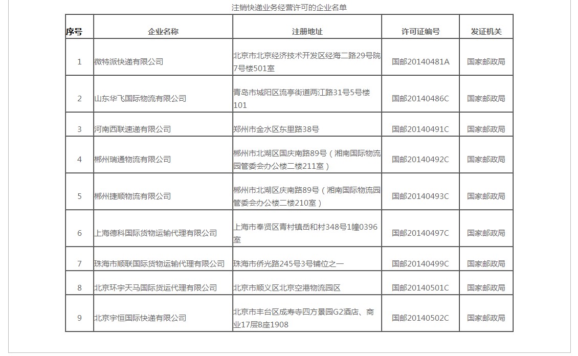
9月9日消息,国家邮政局9月6日发布快递业务经营许可注销公告,正式依法注销微特派快递有限公司等9家企业的快递业务经营许可。

据悉,在本次被注销快递业务经营许可的9家企业中,北京有3家,湖南有2家,上海、广东、山东、河南各有1家。
小编获悉,国家邮政局8月14日发布关于拟注销相关企业《快递业务经营许可证》的公示,拟注销9家公司快递业务经营许可证,并于2019年8月14日—2019年8月29日进行公示。
根据公示,9家公司被注销快递业务经营许可证的原因均为“快递业务经营许可证有效期届满未延续”。《快递业务经营许可管理办法》规定,《快递业务经营许可证》有效期为五年,经营快递业务的企业,应当在《快递业务经营许可证》有效期届满三十日前向颁发许可证的邮政管理部门提出申请,换领许可证。
国家邮政局根据《快递业务经营许可管理办法》第二十一条和《快递业务经营许可注销管理规定》第五条规定,正式注销上述企业快递业务经营许可证。
来源:电商报