申请成为专栏作者
首页
问答
资讯
专栏作者
导航
课程中心
NEW
发布
提问题
发文章
关于亚马逊卖家二审需要注意的问题
2020-02-26 10:16
发布
生成海报
站内文章
/
Amazon
480
0
0
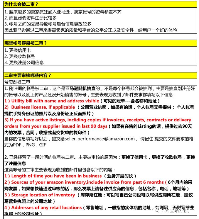
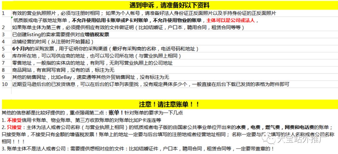
快速通过二审需要注意的问题 ,在这里提醒各位二审通过没有捷径,不要听信有的服务商可以包过二审的说法。
(来源:大宝站外推广)
赞赏支持
Ta的文章
更多
>>
一个盈利8.56亿,一个亏损33.74亿,大卖安克创新和跨境通是如何运营的?
0 个评论
WishPost联仓项目推出限时折扣活动!
0 个评论
泛欧计划
0 个评论
亚马逊欧洲站开店教程
0 个评论
IP Accelerator
1 个评论
美国今年返校季支出预计突破1000亿美元,电脑及配件支出增加
0 个评论
跨境青深,通商世界!青岛西海岸新区跨境电商专场推介会在深圆满举行
0 个评论
Facebook和TikTok,谁能给予亚马逊卖家最佳变现效果?
0 个评论
热门文章
×
关闭
举报内容
检举类型
检举内容
检举用户
检举原因
广告推广
恶意灌水
回答内容与提问无关
抄袭答案
其他
检举说明(必填)
提交
关闭
×
打开微信“扫一扫”,打开网页后点击屏幕右上角分享按钮