11月13日消息,今日,税务总局对近日发布的《关于跨境电子商务综合试验区零售出口企业所得税核定征收有关问题的公告》(以下简称《公告》)进行解读。

《公告》从核定征收范围、条件、方式、程序、优惠政策等方面对综试区内跨境电商企业核定征收企业所得税相关事项进行了规定。
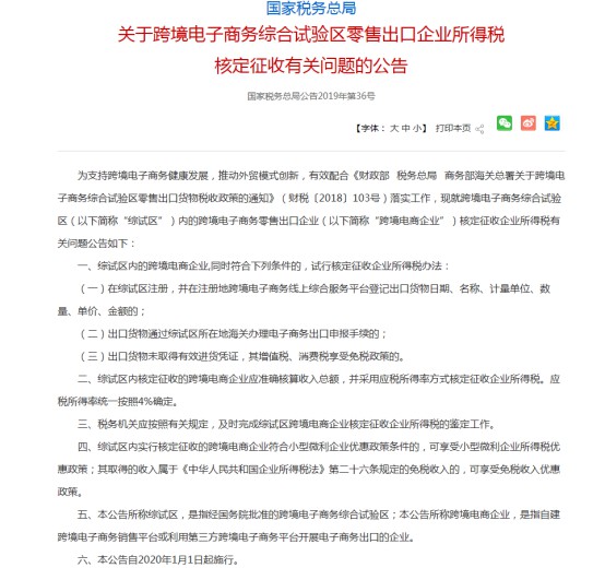
据《公告》内容显示,核定征收范围:跨境电商企业是指符合财税〔2018〕103号文件规定的企业,即自建跨境电子商务销售平台或利用第三方跨境电子商务平台开展电子商务出口的企业。
核定征收方式:综试区内核定征收的跨境电商企业统一采用核定应税所得率方式核定征收企业所得税,而应税所得率统一按照4%执行。
核定征收程序:综试区内跨境电商企业和税务机关均应按照有关规定办理核定征收相关业务。税务机关应及时完成综试区跨境电商企业核定征收鉴定工作,跨境电商企业应按时申报纳税。
值得注意的是,综试区内核定征收的跨境电商企业,主要可以享受以下两类优惠政策:
一是符合《财政部税务总局关于实施小微企业普惠性税收减免政策的通知》(财税〔2019〕13号)规定的小型微利企业优惠政策条件的,可享受小型微利企业所得税优惠政策。上述规定如有变化,从其规定。
二是取得的收入属于《中华人民共和国企业所得税法》第二十六条规定的免税收入的,可享受相关免税收入优惠政策。
据《电商报》了解,为支持跨境电商新业态发展,推动外贸模式创新,配合落实“无票免税”政策,国务院常务会议决定,出台更加便利企业的所得税核定征收办法。2019年10月26日,国家税务总局发布《关于跨境电子商务综合试验区零售出口企业所得税核定征收有关问题的公告》,对综试区内的跨境电商企业试行核定征收企业所得税办法,该公告自2020年1月1日起施行。

来源:电商报