近日,您可能已经收到了来自亚马逊的关于法国增值税合规的通知,同时在您的卖家平台新闻界面,您也可以找到如下英文通知。

通知内容解读
为了符合新的法国反欺诈法规的要求,所有的亚马逊卖家都应当上传法国或者欧洲增值税税号。如果您需要注册增值税,我们建议您立即开始申请增值税税号,因为税务机构可能需要几个月的时间才能完成这一过程。
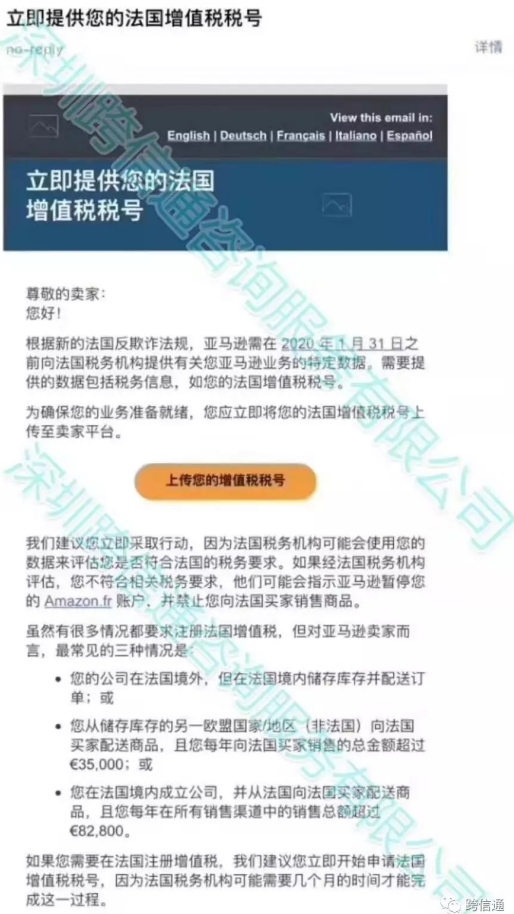
根据法规,亚马逊需在2020 年1月31日之前向法国税务机构提供有关您亚马逊业务的特定数据。需要提供的数据包括税务信息,如您的法国增值税税号。
我们建议您立即采取行动,因为法国税务机构可能会使用您的数据来评估您是否符合法国的税务要求。如果经法国税务机构评估,您不符合相关税务要求,他们可能会指示亚马逊暂停您的Amazon.fr账户,并禁止您向法国买家销售商品。
在这小编发文通知各位老铁做好准备:
★法国亚马逊在后台已发出通知,通知内容如下;
亚马逊需在2020年1月31日之前向法国税务机构提供有关亚马逊业务的特定数据,需要提供的数据包括税务信息,如法国增值税税号。亚马逊要求卖家立即上传法国VAT税号,否则可能封号并禁止卖家向法国买家销售商品。

远程销售阈值,简单的说,就是各个欧洲国家为其他欧洲国家的跨国商品销售,设置了远程销售阈值, 在不超过远程销售限额的情况下,应该在发货仓库所在国申报 VAT。远程销售报税是有额度的,按自然年累计如果超过固定额度, 即使没有在当地国发货,也必须注册并申报当地的 VAT。
常见问题解答
卖家如何知道是否需要有法国增值税税号?
虽然有很多情况都要求注册法国增值税,根据上面远程要,对亚马逊卖家而言,最常见的三种情况是:
1.您的公司在法国境外,但在法国境内储存库存并配送订单(包括欧盟国FBA仓库,第三方仓库,自建仓等);
2.您从储存库存的另一欧盟国家/地区(非法国)向法国买家配送商品,且您每年向法国买家销售的总金额超过€35,000;
3.您在法国境内成立公司,并从法国向法国买家配送商品,且您每年在所有销售渠道中的销售总额超过€82,800(按本地公司履行纳税义务)。
4. 卖家还需要检查亚马逊后台退货设置,若设置错误导致使用跨国配送的订单,退货到未开通库存的国家,也会因为在该国有库存而要注册VAT
法国增值税法规具体内容是什么呢?
新出台的法国反欺诈法规将于2020年1月1日生效,该法规对亚马逊等在线商城以及您这样的第三方销售伙伴卖家提出了更多要求。
该法规包含很多部分,但与您在亚马逊开店最相关的部分是申报义务和法国增值税合规性。
出于报告义务,对于在法国成立、在法国存放库存或向法国买家销售商品的卖家,亚马逊需要与法国税务机构共享选定的数据。报告要求包括身份证明要素(例如:法定名称、电子邮件地址)、税务登记要素(例如:有效的税务和欧洲增值税税号,包括法国增值税税号)、银行信息要素(例如:银行账户编码)和亚马逊交易要素(例如:收入和交易计数)。
此外,该法规还建立了一个流程,供法国税务机构要求亚马逊暂停未满足法国增值税要求的卖家在Amazon.fr上销售商品以及向法国买家销售商品。
我们建议您在2020 年1 月1日之前将您的法国和欧洲增值税税号上传到卖家平台。
来源:跨信通