回首过去的这些年在跨境电商的摸爬滚打,一路上是坎坎坷坷,无数大大小小的困难真的让我几度想过放弃,但是想想如果就这么直接放弃了,是不是太可惜了?不是担心我后路没有,而是真的不太想放弃,因为我觉得吧能坚持就肯定不会放弃!为什么不担心后路?因为这些年我精通平台运营,精通流量获取,精通于各种营销手段,所以无论哪个行业,只要涉及在线销售,我就不会太差!
下面就跟大家分享一下跨境电商的未来趋势,以及我的一些想法和思考:
1) 跨境电商现况如何?
“最近某某平台要求又怎么样啦!” “ 审核严格啦?”
“亚马逊二审肯定不过!” “ 这个平台开店好难哦!”
以上是我在我的卖家群听到的最多的一些词汇的总结,为什么平台越做越难?为什么有的甚至让人绝望?
主流平台:
Amazon /wish /eBay /速卖通/ETSY/Tophatter/shopee/lazada/Jumia等,提到任何一个平台,我大脑里迅速出来的都是一系列的关键词,入驻难/出单难/流量难/都是它们的关键词!
那意思就是以后跨境电商就别想做了?那倒不是,只是门槛越来越高,要求越来越多!

最早的时候平台都是只要开店,然后上架产品,然后就可以出单,那么现在的话要求越来越高!因为一个平台在最开始的时候,它是注重招商的,等到卖家的数量达到一个饱和程度,他就开始筛选掉那些相对而言资质不是很好的卖家,甚至是提高入住要求!
所以一个平台,它总会从开始的四处搞线下招商大会,提高平台卖家数量,然后等到一个阶段之后,达到了一个卖家饱和状态,就频繁地会筛选掉各种不合格的卖家,这其实也是一个可以理解的行为,因为平台要强大就必须通过卖家自身的强大。
所以说这么多意思就是,未来的每一个平台,他都是会有一个过渡阶段,那么这个阶段也是我们卖家是否能够抓住机会,在这个平台站稳注脚的一个阶段!
未来的跨境甚至是现在的跨境电商,最终会留给那些真真正正的实操运营和潜心研究进去的卖家!大家不要感叹于现在是否晚了?是否不像之前好做了?而更多的应该是找到自己的运营模式,更加长久地做下去。 致跨境卖家:如何让跨境之路越走越宽?
2) 为什么我曾经甚至现在一度准备放弃?
为什么我曾经一度,甚至现在想放弃?因为门槛实在是越来越高,投入的越来越多,要求的也越来越多,那种短期内获得红利的机会越来越少,所以很多卖家也会想到放弃!
但是你要想如果一个事情这么容易就做好了,那么他肯定是很容易的事情,既然是一个容易的事情,又能赚到钱,那么肯定很多人都来做这个事情,那最终这个事情也定会变得不赚钱,所以有门槛是好事,他能够让真真正正的高手展示运营能力!
现在的人急于求成的心理越来越严重,恨不得只花一天的时间就可以赚到别人三个月的工资,但是他不想花三个月的时间先去努力,然后三个月之后,付给他这三个月的工资!
因为现在的生活节奏越来越快,生活水平越来越高,最终导致生活成本也越来越高,导致了现在很多人急于求成内心浮躁很难静下心来,认真的把一个事情做好!
就我自己这边的卖家来看!有的人,简单地上架,这个事情学了一个月也学不会。不是他笨,也不是他蠢,每次的借口都是没时间,都很难静下心来一个小时,专心研究上架不去看一眼手机。如果都是这种急于求成的心态,那么真的很难做好实操运营,更不要想着做得长久了!
换句话说,正是因为坚持了这么久,才不愿意随便放弃。 就拿Instagram 来说,有的人一直寻求黑科技爆粉的方式,这有什么用呢?都不愿意自己耐心的坐下来,每天积累一些真正的粉丝,想着有什么快速通过获得成功的方法!

朋友们,天上不会掉馅饼,快速的获得粉丝,那也不是你真正的受众群体,更不会为你带来转化率,只是一个没有用的数字而已。
3) 我为什么可以做的这么好?到底精通什么?
很多人会每天过来问各种各样的问题也有人问过我,为什么我可以做得这么好?为什么他做了却还是做不好?
那我到底精通什么呢?其实在之前的文章早就写过无数遍!
可是现在的人,连地上有五毛钱都不愿意把目光离开手机去弯下腰去捡的时代,谁还会花十分钟的时间去看完我用两三个小时写的文章呢?
那么我到底精通什么?
首先拿到一个平台,要对他整个平台的基本信息要有了解:
①这个平台是针对哪个国家地区的?
②他针对的受众群体消费能力如何消费倾向如何?
③这个平台,它的整体卖家数量和买家流量如何?
④这个平台他哪些产品卖得比较热销?
⑤这个平台哪些类目值得做呢?
这个是我拿到一个平台,首先对宏观上面的一些分析,因为这些信息真的很重要,确定了你的产品选品方向。
那么接下来我分析什么呢?
我会了解一下这个平台的排名机制和算法。因为只有了解了他的排名方式,我才能够以自己方法去解决他的排名要求,从而获得最大化流量来源。
其实平台的排名方式,我在文章中或者是课程中都有详细的讲解,不知道在座的小伙伴有没有认真去看了!
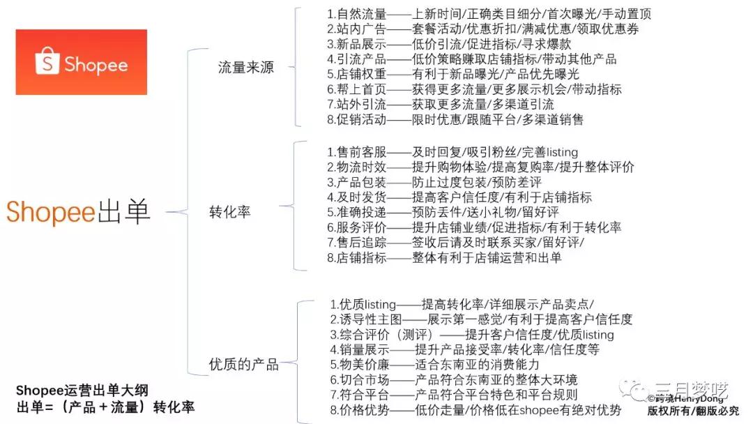
第一个是选品,第二个是流量,这两个是做好一个平台最核心的部分。
第三个就是转化率如何提高转化率?我相信看过我的虾皮平台运营公式的人,对于这三个因素并不陌生。所以精通这些,无论你做哪个平台,三大方向把握好就完全没有问题了。

4)未来跨境电商局势如何?
未来的跨境电商局势如何?肯定是平台多样化!品牌集中化!
为什么这么说呢?从这么多年的经验来看,见证了无数平台从刚刚开始到兴起到饱和状态。也见证了很多卖家从一个平台跳到另一个平台的过程。
因为跨境电商的不等同于国内电商,国内平台就那么多几大巨头,早已占据所有市场,如果没有一个好的模式,根本无法获得一席之地,拼多多就是一个非常典型的案例,以拼团优惠的模式,在国内电商站住了脚步。
国外的电商平台日新月异,不断涌现出各种新平台。这些显示给了我们卖家很多选择的机会,这个就是我说的平台多样化,未来几年块钱电商也会出现各种诸如拼团拍卖,积分等等性质的盈利模式平台!

所以未来的跨境前景还是非常不错的,毕竟国家也鼓励进出口贸易。
第二个是品牌集中化,相信大家做亚马逊的肯定知道注册一个商标品牌在这个平台的重要性!
为什么别的平台目前还没有要求这个品牌注册呢?因为它还没有像亚马逊一样强大,亚马逊平台会出各种各样的要求,让你自己不得不去主动注册一个品牌。有的品牌之后,卖家整体的资质和水平得以提升。整个平台的形象也就有所提升。这或许也是亚马逊之所以一直为平台老大的原因。未来主力站也是一品牌化方向,毋庸置疑!
5) 对于新手卖家我的意见分享
对于新手卖家,我的建议是:
首先做好一个学习的态度去面对平台的各种规则和选品方法/流量来源,另外是硬件要求,都要注册自己的公司,现在基本上平台都需要企业入驻。
所以有一个注册公司,你可以以企业资质方式入驻,另外也可以多入驻一些平台,毕竟平台多样化!
选择大于努力别的平台,如果你确实不太适合难度比较高,投入比较大,那我建议就不要花太多的时间可以先从一些小平台入手,熟悉了整个国际物流。然后再去考虑一些难度大的平台!
心态要放好,一定要以一种学习的心态去实操运营,真的不简单,但是不是说特别难,而是说要用心去做。
6) 总结:跨境卖家未来如何布局?
①建议大家多平台运营,不要把鸡蛋放在一个篮子里,以免一些毁灭性的情况产生!
②如果你想一直做下去,咱们就必须找到一个自己的平台运营模式。这个模式是你未来店铺的方向,比如说以铺货的方式去运营,再比如说你是专门投放广告的,然后算产出和投入的ROI,无论是哪种方式,你需要做的事反复的去演练熟悉整个流程,找到自己的核心竞争能力。
来源:跨境眼